欢迎光临安徽快马信息科技有限公司网站!

关于我们 -> 联系我们

182-2665-7715

全国咨询热线:

公司logo
栏目导航
联系我们
安徽快马信息科技有限公司
服务热线
182-2665-7715
地址:合肥寿春路365号徽商大厦1605室
当前位置:主页 > 新闻资讯 > 行业新闻 >
什么是LCD监视器安徽快马监控安装
浏览: 发布日期:2026-03-24
什么是LCD监视器安徽快马监控安装


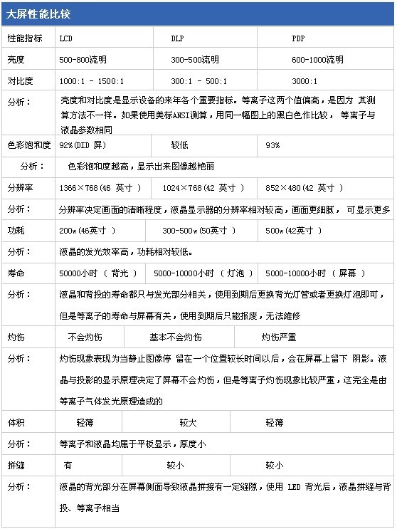
    LCD:Liquid Crystal Display,液晶
(2010-04-07)
    LCD监视器是利用液晶的电光效应,通过电路控制液晶单元的透射率及反射率,从而产生不同灰度层次及多达上百万种色彩的靓丽图像。LCD投影机的主要成像器件是液晶板,其体积取决于液晶板的大小,液晶板越小,投影机的体积也就越小。
相关案例



全国服务热线:182-2665-7715
公司地址:合肥寿春路365号徽商大厦1605室
技术支持:快马信息 sitemap
快速浏览通道:合肥监控安装工地实名制